上海巴斯德所首次证实日本脑炎病毒NS1’蛋白的产生机制
近日,国际学术期刊《微生物与感染》(Microbes and infection)在线发表了中国科学院上海巴斯德研究所科研人员的最新成果,首次揭示了日本脑炎病毒NS1’蛋白的产生机制,及其在病毒感染引起的细胞凋亡过程中被caspase剪切的特性。
日本脑炎病毒属于黄病毒,以鸟类和猪作为主要宿主,经由蚊虫叮咬传播,主要侵害中枢神经系统,病毒感染人群后可在儿童体内引发严重的脑炎。该病毒在亚洲流行较广,但近年来,随着全球气温变暖和人类旅游活动范围的扩大,它随蚊虫以及旅游者携带传播的几率逐渐升高。因此,对该病毒的生物学特性、致病机理以及诊断技术开展研究,对提高公共卫生安全具有重要意义。
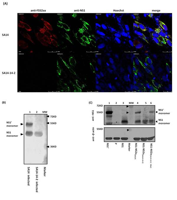
研究发现,中枢神经系统趋向的脑炎病毒血清组(JE serogroup)能够特异表达一个非结构蛋白NS1的衍生蛋白——NS1'。根据最新的生物信息学推测,NS1' 是由位于NS1 C端,NS2a基因上游的pseudoknot结构引发的核糖体-1读码框位移而产生,并且被初步证明与病毒的神经细胞侵染性(neuron-invassiveness)相关。
博士研究生孙瑾等在杜文圣(Vincent Deubel)客座研究员的指导下,利用分子生物学手段,首次在日本脑炎病毒中证实了上述NS1'的核糖体移码产生机制,并根据移码肽段成功制备了特异性针对NS1'的抗体。利用这一抗体,研究人员发现NS1'在日本脑炎病毒疫苗株SA14-14-2中因单碱基突变而缺失,推测该突变为疫苗株病毒的减毒标记。同时通过观察日本脑炎病毒感染过程中细胞的凋亡进程,推测NS1'为caspase这一介导细胞凋亡的蛋白水解酶的底物,caspase在凋亡进程中被活化后对NS1'蛋白进行剪切,该剪切发生于NS1' 381位残基之后。
该项研究为进一步揭示病毒感染中宿主的应答反应、病毒侵入中枢神经系统的机制提供了基础,也为该蛋白功能研究开拓了新的思路和方向。
此项研究得到上海巴斯德健康研究基金会和中科院的资助。
SA14-14-2的突变NS2a E22E’使病毒失去产生NS1'的能力
来源:中科院



